The fft package comprises functions for the numerical (not symbolic)
computation of the fast Fourier transform. This is limited to
sequences whit length that is a power of two. For more general
lengths, consider the fftpack5 package that supports sequences
of any length, but is most efficient if the length is a product of
small primes.
Translates complex values of the form \(r e^{i t}\) to the form \(a + b i\), where \(r\) is the magnitude and \(t\) is the phase. \(r\) and \(t\) are 1-dimensional arrays of the same size. The array size need not be a power of 2.
The original values of the input arrays are replaced by the real and imaginary parts, \(a\) and \(b\), on return. The outputs are calculated as
polartorect is the inverse function of recttopolar.
load("fft") loads this function. See also fft.
Translates complex values of the form \(a + b i\) to the form \(r e^{i t}\), where \(a\) is the real part and \(b\) is the imaginary part. \(a\) and \(b\) are 1-dimensional arrays of the same size. The array size need not be a power of 2.
The original values of the input arrays are replaced by the magnitude and angle, \(r\) and \(t\), on return. The outputs are calculated as
The computed angle is in the range \(-\pi\) to \(\pi.\)
recttopolar is the inverse function of polartorect.
load("fft") loads this function. See also fft.
Computes the inverse complex fast Fourier transform. y is a list or array (named or unnamed) which contains the data to transform. The number of elements must be a power of 2. The elements must be literal numbers (integers, rationals, floats, or bigfloats) or symbolic constants, or expressions \(a + bi\) where \(a\) and \(b\) are literal numbers or symbolic constants.
inverse_fft returns a new object of the same type as \(y\),
which is not modified.
Results are always computed as floats
or expressions a + b*%i where a and b are floats.
If bigfloat precision is needed the function bf_inverse_fft can
be used instead as a drop-in replacement of inverse_fft that is
slower, but supports bfloats.
The inverse discrete Fourier transform is defined as follows. Let \(x\) be the output of the inverse transform. Then for \(j\) from 0 through \(n - 1\),
As there are various sign and normalization conventions possible, this definition of the transform may differ from that used by other mathematical software.
load("fft") loads this function.
See also fft (forward transform), recttopolar, and
polartorect.
Examples:
Real data.
(%i1) load ("fft") $
(%i2) fpprintprec : 4 $
(%i3) L : [1, 2, 3, 4, -1, -2, -3, -4] $
(%i4) L1 : inverse_fft (L);
(%o4) [0.0, - 14.49 %i - 0.8284, 0.0, 4.828 - 2.485 %i, 0.0,
2.485 %i + 4.828, 0.0, 14.49 %i - 0.8284]
(%i5) L2 : fft (L1);
(%o5) [1.0, 2.0 - 4.441e-16 %i, 3.0, 4.441e-16 %i + 4.0, - 1.0,
4.441e-16 %i - 2.0, - 3.0, - 4.441e-16 %i - 4.0]
(%i6) lmax (abs (L2 - L)); (%o6) 4.441e-16
Complex data.
(%i1) load ("fft") $
(%i2) fpprintprec : 4 $
(%i3) L : [1, 1 + %i, 1 - %i, -1, -1, 1 - %i, 1 + %i, 1] $
(%i4) L1 : inverse_fft (L);
(%o4) [4.0, 2.828 %i + 2.828, - 2.0 %i - 2.0, 4.0, 0.0,
- 2.828 %i - 2.828, 2.0 %i - 2.0, 4.0]
(%i5) L2 : fft (L1);
(%o5) [1.0, 1.0 %i + 1.0, 1.0 - 1.0 %i, - 1.0, - 1.0,
1.0 - 1.0 %i, 1.0 %i + 1.0, 1.0]
(%i6) lmax (abs (L2 - L)); (%o6) 0.0
Computes the complex fast Fourier transform.
x is a list or array (named or unnamed) which contains the data to
transform. The number of elements must be a power of 2.
The elements must be literal numbers (integers, rationals, floats, or bigfloats)
or symbolic constants,
or expressions a + b*%i where a and b are literal numbers
or symbolic constants.
fft returns a new object of the same type as x,
which is not modified.
Results are always computed as floats
or expressions a + b*%i where a and b are floats.
If bigfloat precision is needed the function bf_fft can be used
instead as a drop-in replacement of fft that is slower, but
supports bfloats. In addition if it is known that the input consists
of only real values (no imaginary parts), real_fft can be used
which is potentially faster.
The discrete Fourier transform is defined as follows. Let \(y\) be the output of the transform. Then for \(k\) from 0 through \(n - 1\),
As there are various sign and normalization conventions possible, this definition of the transform may differ from that used by other mathematical software.
When the data x are real,
real coefficients a and b can be computed such that
with
and, for \(k\) from 1 through \(n/2 - 1\),
and
load("fft") loads this function.
See also inverse_fft (inverse transform),
recttopolar, and polartorect.. See real_fft
for FFTs of a real-valued input, and bf_fft and
bf_real_fft for operations on bigfloat values. Finally, for
transforms of any size (but limited to float values), see
fftpack5_fft and fftpack5_real_fft.
Examples:
Real data.
(%i1) load ("fft") $
(%i2) fpprintprec : 4 $
(%i3) L : [1, 2, 3, 4, -1, -2, -3, -4] $
(%i4) L1 : fft (L);
(%o4) [0.0, 1.811 %i - 0.1036, 0.0, 0.3107 %i + 0.6036, 0.0,
0.6036 - 0.3107 %i, 0.0, - 1.811 %i - 0.1036]
(%i5) L2 : inverse_fft (L1);
(%o5) [1.0, 4.441e-16 %i + 2.0, 3.0, 4.0 - 4.441e-16 %i, - 1.0,
- 4.441e-16 %i - 2.0, - 3.0, 4.441e-16 %i - 4.0]
(%i6) lmax (abs (L2 - L)); (%o6) 4.441e-16
Complex data.
(%i1) load ("fft") $
(%i2) fpprintprec : 4 $
(%i3) L : [1, 1 + %i, 1 - %i, -1, -1, 1 - %i, 1 + %i, 1] $
(%i4) L1 : fft (L);
(%o4) [0.5, 0.5, 0.25 %i - 0.25, - 0.3536 %i - 0.3536, 0.0, 0.5,
- 0.25 %i - 0.25, 0.3536 %i + 0.3536]
(%i5) L2 : inverse_fft (L1);
(%o5) [1.0, 1.0 %i + 1.0, 1.0 - 1.0 %i, - 1.0, - 1.0,
1.0 - 1.0 %i, 1.0 %i + 1.0, 1.0]
(%i6) lmax (abs (L2 - L)); (%o6) 0.0
Computation of sine and cosine coefficients.
(%i1) load ("fft") $
(%i2) fpprintprec : 4 $
(%i3) L : [1, 2, 3, 4, 5, 6, 7, 8] $
(%i4) n : length (L) $
(%i5) x : make_array (any, n) $
(%i6) fillarray (x, L) $
(%i7) y : fft (x) $
(%i8) a : make_array (any, n/2 + 1) $
(%i9) b : make_array (any, n/2 + 1) $
(%i10) a[0] : realpart (y[0]) $
(%i11) b[0] : 0 $
(%i12) for k : 1 thru n/2 - 1 do
(a[k] : realpart (y[k] + y[n - k]),
b[k] : imagpart (y[n - k] - y[k]));
(%o12) done
(%i13) a[n/2] : y[n/2] $ (%i14) b[n/2] : 0 $
(%i15) listarray (a); (%o15) [4.5, - 1.0, - 1.0, - 1.0, - 0.5]
(%i16) listarray (b); (%o16) [0, 2.414, 1.0, 0.4142, 0]
(%i17) f(j) := sum (a[k] * cos (2*%pi*j*k / n) + b[k] * sin (2*%pi*j*k / n), k, 0, n/2) $
(%i18) makelist (float (f (j)), j, 0, n - 1); (%o18) [1.0, 8.0, 7.0, 6.0, 5.0, 4.0, 3.0, 2.0]
Computes the fast Fourier transform of a real-valued sequence
x. This is equivalent to performing fft(x), except that
only the first N/2+1 results are returned, where N is
the length of x. N must be power of two.
No check is made that x contains only real values.
The symmetry properties of the Fourier transform of real sequences to
reduce he complexity. In particular the first and last output values
of real_fft are purely real. For larger sequences, real_fft
may be computed more quickly than fft.
Since the output length is short, the normal inverse_fft cannot
be directly used. Use inverse_real_fft to compute the inverse.
Computes the inverse Fourier transform of y, which must have a
length of N/2+1 where N is a power of two. That is, the
input x is expected to be the output of real_fft.
No check is made to ensure that the input has the correct format. (The first and last elements must be purely real.)
Computes the inverse complex fast Fourier transform. This is the
bigfloat version of inverse_fft that converts the input to
bigfloats and returns a bigfloat result.
Computes the forward complex fast Fourier transform. This is the
bigfloat version of fft that converts the input to
bigfloats and returns a bigfloat result.
Computes the forward fast Fourier transform of a real-valued input
returning a bigfloat result. This is the bigfloat version of
real_fft.
Computes the inverse fast Fourier transform with a real-valued
bigfloat output. This is the bigfloat version of inverse_real_fft.
FFTPACK5 provides several routines to compute Fourier
transforms for both real and complex sequences and their inverses.
The forward transform is defined the same as for fft. The
major difference is the length of the sequence is not constrained to
be a power of two. In fact, any length is supported, but it is most
efficient when the length has the form \(2^r*3^s*5^t\).
load("fftpack5") loads this function.
Like fft (fft), this computes the fast Fourier transform
of a complex sequence. However, the length of x is not limited
to a power of 2.
load("fftpack5") loads this function.
Examples:
Real data.
(%i1) load("fftpack5") $
(%i2) fpprintprec : 4 $
(%i3) L : [1, 2, 3, 4, -1, -2 ,-3, -4] $
(%i4) L1 : fftpack5_fft(L);
(%o4) [0.0, 1.811 %i - 0.1036, 0.0, 0.3107 %i + 0.6036, 0.0,
0.6036 - 0.3107 %i, 0.0, (- 1.811 %i) - 0.1036]
(%i5) L2 : fftpack5_inverse_fft(L1);
(%o5) [1.0, 4.441e-16 %i + 2.0, 1.837e-16 %i + 3.0, 4.0 - 4.441e-16 %i,
- 1.0, (- 4.441e-16 %i) - 2.0, (- 1.837e-16 %i) - 3.0, 4.441e-16
%i - 4.0]
(%i6) lmax (abs (L2-L));
(%o6) 4.441e-16
(%i7) L : [1, 2, 3, 4, 5, 6]$
(%i8) L1 : fftpack5_fft(L);
(%o8) [3.5, (- 0.866 %i) - 0.5, (- 0.2887 %i) - 0.5, (- 1.48e-16 %i) - 0.5,
0.2887 %i - 0.5, 0.866
%%i - 0.5]
(%i9) L2 : fftpack5_inverse_fft (L1);
(%o9) [1.0 - 1.48e-16 %i, 3.701e-17 %i + 2.0, 3.0 - 1.48e-16 %i,
4.0 - 1.811e-16 %i, 5.0 - 1.48e-16 %i, 5.881e-16
%i + 6.0]
(%i10) lmax (abs (L2-L));
(%o10) 9.064e-16
Complex data.
(%i1) load("fftpack5") $
(%i2) fpprintprec : 4 $
(%i3) L : [1, 1 + %i, 1 - %i, -1, -1, 1 - %i, 1 + %i, 1] $
(%i4) L1 : fftpack5_inverse_fft (L);
(%o4) [4.0, 2.828 %i + 2.828, (- 2.0 %i) - 2.0, 4.0, 0.0,
(- 2.828 %i) - 2.828, 2.0 %i - 2.0, 4.0]
(%i5) L2 : fftpack5_fft(L1);
(%o5) [1.0, 1.0 %i + 1.0, 1.0 - 1.0 %i, (- 2.776e-17 %i) - 1.0, - 1.0,
1.0 - 1.0 %i, 1.0 %i + 1.0, 1.0 -
%2.776e-17 %i]
(%i6) lmax(abs(L2-L));
(%o6) 1.11e-16
Computes the inverse complex Fourier transform, like
inverse_fft, but is not constrained to be a power of two.
Computes the fast Fourier transform of a real-valued sequence x,
just like real_fft, except the length is not constrained to be
a power of two.
Examples:
(%i1) fpprintprec : 4 $ (%i2) L : [1, 2, 3, 4, 5, 6] $ (%i3) L1 : fftpack5_real_fft(L); (%o3) [3.5, (- 0.866 %i) - 0.5, (- 0.2887 %i) - 0.5, - 0.5] (%i4) L2 : fftpack5_inverse_real_fft(L1, 6); (%o4) [1.0, 2.0, 3.0, 4.0, 5.0, 6.0] (%i5) lmax(abs(L2-L)); (%o5) 1.332e-15 (%i6) fftpack5_inverse_real_fft(L1, 7); (%o6) [0.5, 2.083, 2.562, 3.7, 4.3, 5.438, 5.917]
The last example shows how important it to set the length correctly
for fftpack5_inverse_real_fft.
Computes the inverse Fourier transform of y, which must have a
length of floor(n/2) + 1. The length of sequence produced by the
inverse transform must be specified by n. This is required
because the length of y does not uniquely determine n.
The last element of y is always real if n is even, but it
can be complex when n is odd.
Returns a rearranged representation of expr as in Horner’s rule, using
x as the main variable if it is specified. x may be omitted in
which case the main variable of the canonical rational expression form of
expr is used.
horner sometimes improves stability if expr is
to be numerically evaluated. It is also useful if Maxima is used to
generate programs to be run in Fortran. See also stringout.
(%i1) expr: 1e-155*x^2 - 5.5*x + 5.2e155;
2
(%o1) 1.0e-155 x - 5.5 x + 5.2e155
(%i2) expr2: horner (%, x), keepfloat: true; (%o2) 1.0 ((1.0e-155 x - 5.5) x + 5.2e155)
(%i3) ev (expr, x=1e155); Maxima encountered a Lisp error: Arithmetic error FLOATING-POINT-OVERFLOW signalled. Operation was *, operands (1.0e155 NIL). Automatically continuing. To enable the Lisp debugger set *debugger-hook* to nil.
(%i4) ev (expr2, x=1e155); (%o4) 7.000000000000006e154
Finds a root of the expression expr or the function f over the
closed interval \([\mathit{a}, \mathit{b}]\). The expression expr may be an
equation, in which case find_root seeks a root of
lhs(expr) - rhs(expr).
Given that Maxima can evaluate expr or f over
\([\mathit{a}, \mathit{b}]\) and that expr or f is continuous,
find_root is guaranteed to find the root,
or one of the roots if there is more than one.
find_root initially applies binary search.
If the function in question appears to be smooth enough,
find_root applies linear interpolation instead.
bf_find_root is a bigfloat version of find_root. The
function is computed using bigfloat arithmetic and a bigfloat result
is returned. Otherwise, bf_find_root is identical to
find_root, and the following description is equally applicable
to bf_find_root.
The accuracy of find_root is governed by abserr and
relerr, which are optional keyword arguments to
find_root. These keyword arguments take the form
key=val. The keyword arguments are
abserrDesired absolute error of function value at root. Default is
find_root_abs.
relerrDesired relative error of root. Default is find_root_rel.
find_root stops when the function in question evaluates to
something less than or equal to abserr, or if successive
approximants x_0, x_1 differ by no more than relerr
* max(abs(x_0), abs(x_1)). The default values of
find_root_abs and find_root_rel are both zero.
find_root expects the function in question to have a different sign at
the endpoints of the search interval.
When the function evaluates to a number at both endpoints
and these numbers have the same sign,
the behavior of find_root is governed by find_root_error.
When find_root_error is true,
find_root prints an error message.
Otherwise find_root returns the value of find_root_error.
The default value of find_root_error is true.
If f evaluates to something other than a number at any step in the search
algorithm, find_root returns a partially-evaluated find_root
expression.
The order of a and b is ignored; the region in which a root is sought is \([min(\mathit{a}, \mathit{b}), max(\mathit{a}, \mathit{b})]\).
Examples:
(%i1) f(x) := sin(x) - x/2;
x
(%o1) f(x) := sin(x) - -
2
(%i2) find_root (sin(x) - x/2, x, 0.1, %pi); (%o2) 1.895494267033981
(%i3) find_root (sin(x) = x/2, x, 0.1, %pi); (%o3) 1.895494267033981
(%i4) find_root (f(x), x, 0.1, %pi); (%o4) 1.895494267033981
(%i5) find_root (f, 0.1, %pi); (%o5) 1.895494267033981
(%i6) find_root (exp(x) = y, x, 0, 100);
x
(%o6) find_root(%e = y, x, 0.0, 100.0)
(%i7) find_root (exp(x) = y, x, 0, 100), y = 10; (%o7) 2.302585092994046
(%i8) log (10.0); (%o8) 2.302585092994046
(%i9) fpprec:32; (%o9) 32
(%i10) 32; (%o10) 32
(%i11) bf_find_root (exp(x) = y, x, 0, 100), y = 10; (%o11) 2.3025850929940456840179914546844b0
(%i12) log(10b0); (%o12) 2.3025850929940456840179914546844b0
Returns an approximate solution of expr = 0 by Newton’s method,
considering expr to be a function of one variable, x.
The search begins with x = x_0
and proceeds until abs(expr) < eps
(with expr evaluated at the current value of x).
newton allows undefined variables to appear in expr,
so long as the termination test abs(expr) < eps evaluates
to true or false.
Thus it is not necessary that expr evaluate to a number.
load("newton1") loads this function.
See also realroots, allroots, find_root and
mnewton.
Examples:
(%i1) load ("newton1");
(%o1) /maxima/share/numeric/newton1.mac
(%i2) newton (cos (u), u, 1, 1/100); (%o2) 1.5706752771612507
(%i3) ev (cos (u), u = %); (%o3) 1.2104963335033528e-4
(%i4) assume (a > 0); (%o4) [a > 0]
(%i5) newton (x^2 - a^2, x, a/2, a^2/100); (%o5) 1.0003048780487804 a
(%i6) ev (x^2 - a^2, x = %);
2
(%o6) 6.098490481853958e-4 a
The Ordinary Differential Equations (ODE) solved by the functions in this section should have the form,
which is a first-order ODE. Higher order differential equations of order n must be written as a system of n first-order equations of that kind. For instance, a second-order ODE should be written as a system of two equations
The first argument in the functions will be a list with the expressions on the right-side of the ODE’s. The variables whose derivatives are represented by those expressions should be given in a second list. In the case above those variables are x and y. The independent variable, t in the examples above, might be given in a separated option. If the expressions given do not depend on that independent variable, the system is called autonomous.
The function plotdf creates a two-dimensional plot of the direction
field (also called slope field) for a first-order Ordinary Differential
Equation (ODE) or a system of two autonomous first-order ODE’s.
Plotdf requires Xmaxima, even if its run from a Maxima session in a console, since the plot will be created by the Tk scripts in Xmaxima. If Xmaxima is not installed plotdf will not work.
dydx, dxdt and dydt are expressions that depend on
x and y. dvdu, dudt and dvdt are
expressions that depend on u and v. In addition to those two
variables, the expressions can also depend on a set of parameters, with
numerical values given with the parameters option (the option
syntax is given below), or with a range of allowed values specified by a
sliders option.
Several other options can be given within the command, or selected in
the menu. Integral curves can be obtained by clicking on the plot, or
with the option trajectory_at. The direction of the integration
can be controlled with the direction option, which can have
values of forward, backward or both. The number of
integration steps is given by nsteps; at each integration
step the time increment will be adjusted automatically to produce
displacements much smaller than the size of the plot window. The
numerical method used is 4th order Runge-Kutta with variable time steps.
Plot window menu:
The menu bar of the plot window has the following five buttons:
Close: can be used to close the plot window.
Config: opens the configuration menu with several fields that show the ODE(s) in use and various other settings. If a pair of coordinates are entered in the field Trajectory at and the enter key is pressed, a new integral curve will be shown, in addition to the ones already shown.
Save: used to save a copy of the plot, in Postscript format, in the file specified in a field of the window that appears when that button is clicked.
Replot: replots the direction field with the new settings defined in the configuration menu and replots only the last integral curve that was previously plotted. If you just resized the plot window, the size and width of the arrows and curves will be adapted to the new size if you click on Replot.
Time plot: creates two new window showing the plots of the two variables in terms of time, for the last integral curve that was plotted.
Plot options:
Options can also be given within the plotdf itself, each one being
a list of two or more elements. The first element in each option is the name
of the option, and the remainder is the value or values assigned to the
option.
The options which are recognized by plotdf are the following:
forward, to make the independent variable increase
nsteps times, with increments tstep, backward, to
make the independent variable decrease, or both that will lead to
an integral curve that extends nsteps forward, and nsteps
backward. The keywords right and left can be used as
synonyms for forward and backward.
The default value is both.
versus_t is given any value
different from 0, the second plot window will be displayed. The second
plot window includes another menu, similar to the menu of the main plot
window.
The default value is 0.
name=value.
name=min:max
Examples:
(%i1) plotdf(exp(-x)+y,[trajectory_at,2,-0.1])$
and the solution with initial condition \(y(-1) = 3\), we can use the command:
(%i1) plotdf(x-y^2,[xfun,"sqrt(x);-sqrt(x)"],
[trajectory_at,-1,3], [direction,forward],
[y,-5,5], [x,-4,16])$
The graph also shows the function \(y = \sqrt{x}.\)
and the integral curve through \((z,v) = (6,0)\), with a slider that will allow you to change the value of \(m\) interactively (\(k\) is fixed at 2):
(%i1) plotdf([v,-k*z/m], [z,v], [parameters,"m=2,k=2"],
[sliders,"m=1:5"], [trajectory_at,6,0])$
(%i1) plotdf([y,-(k*x + c*y + b*x^3)/m],
[parameters,"k=-1,m=1.0,c=0,b=1"],
[sliders,"k=-2:2,m=-1:1"],[tstep,0.1])$
(%i1) plotdf([w,-g*sin(a)/l - b*w/m/l], [a,w],
[parameters,"g=9.8,l=0.5,m=0.3,b=0.05"],
[trajectory_at,1.05,-9],[tstep,0.01],
[a,-10,2], [w,-14,14], [direction,forward],
[nsteps,300], [sliders,"m=0.1:1"], [versus_t,1])$

Plots equipotential curves for exp, which should be an expression depending on two variables. The curves are obtained by integrating the differential equation that define the orthogonal trajectories to the solutions of the autonomous system obtained from the gradient of the expression given. The plot can also show the integral curves for that gradient system (option fieldlines).
This program also requires Xmaxima, even if its run from a Maxima session in a console, since the plot will be created by the Tk scripts in Xmaxima. By default, the plot region will be empty until the user clicks in a point (or gives its coordinate with in the set-up menu or via the trajectory_at option).
Most options accepted by plotdf can also be used for ploteq and the plot interface is the same that was described in plotdf.
Example:
(%i1) V: 900/((x+1)^2+y^2)^(1/2)-900/((x-1)^2+y^2)^(1/2)$ (%i2) ploteq(V,[x,-2,2],[y,-2,2],[fieldlines,"blue"])$
Clicking on a point will plot the equipotential curve that passes by that point (in red) and the orthogonal trajectory (in blue).
The first form solves numerically one first-order ordinary differential equation, and the second form solves a system of m of those equations, using the 4th order Runge-Kutta method. var represents the dependent variable. ODE must be an expression that depends only on the independent and dependent variables and defines the derivative of the dependent variable with respect to the independent variable.
The independent variable is specified with domain, which must be a
list of four elements as, for instance:
[t, 0, 10, 0.1]
the first element of the list identifies the independent variable, the second and third elements are the initial and final values for that variable, and the last element sets the increments that should be used within that interval.
If m equations are going to be solved, there should be m
dependent variables v1, v2, ..., vm. The initial values
for those variables will be init1, init2, ..., initm.
There will still be just one independent variable defined by domain,
as in the previous case. ODE1, ..., ODEm are the expressions
that define the derivatives of each dependent variable in
terms of the independent variable. The only variables that may appear in
those expressions are the independent variable and any of the dependent
variables. It is important to give the derivatives ODE1, ...,
ODEm in the list in exactly the same order used for the dependent
variables; for instance, the third element in the list will be interpreted
as the derivative of the third dependent variable.
The program will try to integrate the equations from the initial value of the independent variable until its last value, using constant increments. If at some step one of the dependent variables takes an absolute value too large, the integration will be interrupted at that point. The result will be a list with as many elements as the number of iterations made. Each element in the results list is itself another list with m+1 elements: the value of the independent variable, followed by the values of the dependent variables corresponding to that point.
See also drawdf, desolve and ode2.
Examples:
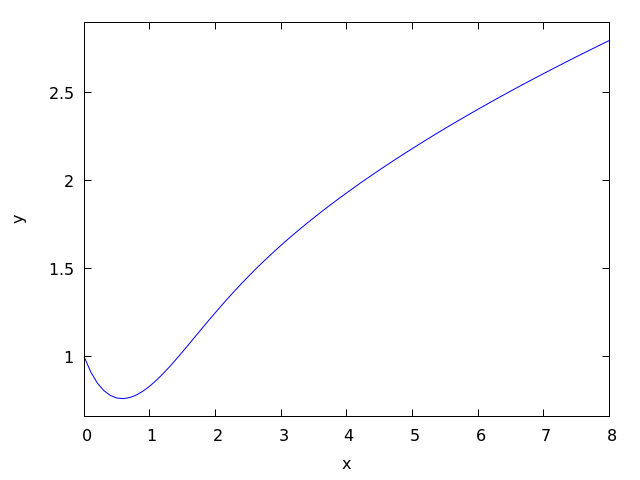
To solve numerically the differential equation
With initial value \(x(t=0) = 1\), in the interval of \(t\) from 0 to 8 and with increments of 0.1 for \(t\), use:
(%i1) results: rk(t-x^2,x,1,[t,0,8,0.1])$ (%i2) plot2d ([discrete, results])$
The results will be saved in the list results and the plot will show the solution obtained, with t on the horizontal axis and x on the vertical axis.
To solve numerically the system:
for \(t\) between 0 and 4, and with values of -1.25 and 0.75 for \(x\) and \(y\) at \(t=0\):
(%i1) sol: rk([4-x^2-4*y^2, y^2-x^2+1], [x, y], [-1.25, 0.75],
[t,0,4,0.02])$
(%i2) plot2d([discrete, makelist([p[1], p[3]], p, sol)], [xlabel, "t"],
[ylabel, "y"])$
The plot will show the solution for variable y as a function of t.